找回密码
 立即注册
查看: 1154|回复: 1

广州白云站和南站的对比

[复制链接]
发表于 2025-9-15 13:33:56 | 显示全部楼层 |阅读模式

原地铁e族论坛因故导致所有用户资料灭失,您需要重新注册,资料灭失过程请到网站公告《论坛重开说明》查看;

您需要 登录 才可以下载或查看,没有账号?立即注册

×
你心目中谁是最大
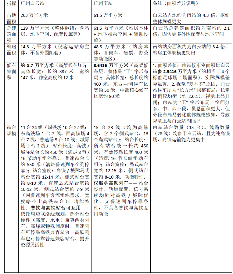
1.png
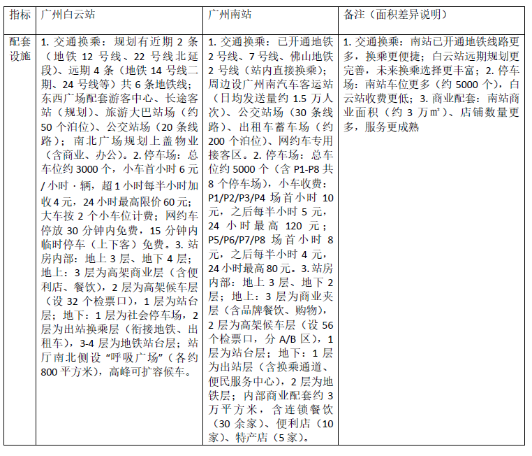
2.png
回复

使用道具 举报

发表于 2025-9-15 17:39:10 | 显示全部楼层
14號線到白雲站?搞笑嗎?
回复

使用道具 举报

您需要登录后才可以回帖 登录 | 立即注册

本版积分规则

Archiver|手机版|小黑屋|地铁e族

GMT+8, 2025-12-19 20:42 , Processed in 0.012873 second(s), 17 queries, Protocol: HTTP/2.0.

Powered by Discuz! X3.5

© 2001-2025 Discuz! Team.

快速回复 返回顶部 返回列表